Federatief Berichtenstelsel
master
master
v
0.0.0
Berichtenlijst
Aggregeert berichtrecords uit alle aangesloten magazijnen
Info
Context views
Container views
Component views
Dependencies
Berichtenlijst API
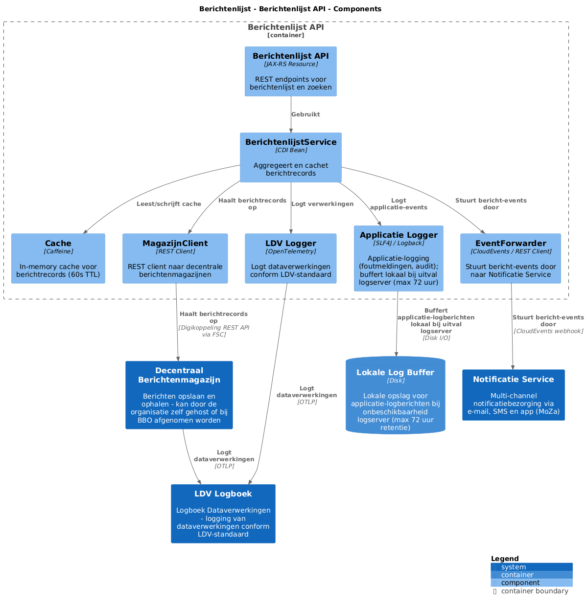
Berichtenlijst - Berichtenlijst API - Components
Berichtenlijst - Berichtenlijst API - Components
Berichtenlijst API
[container]
Berichtenlijst
API
[JAX-RS
Resource]
REST
endpoints
voor
berichtenlijst
en
zoeken
BerichtenlijstService
[CDI
Bean]
Aggregeert
en
cachet
berichtrecords
Cache
[Caffeine]
In-memory
cache
voor
berichtrecords
(60s
TTL)
MagazijnClient
[REST
Client]
REST
client
naar
decentrale
berichtenmagazijnen
LDV
Logger
[OpenTelemetry]
Logt
dataverwerkingen
conform
LDV-standaard
Applicatie
Logger
[SLF4J
/
Logback]
Applicatie-logging
(foutmeldingen,
audit);
buffert
lokaal
bij
uitval
logserver
(max
72
uur)
EventForwarder
[CloudEvents
/
REST
Client]
Stuurt
bericht-events
door
naar
Notificatie
Service
Notificatie
Service
Multi-channel
notificatiebezorging
via
e-mail,
SMS
en
app
(MoZa)
Decentraal
Berichtenmagazijn
Berichten
opslaan
en
ophalen
-
kan
door
de
organisatie
zelf
gehost
of
bij
BBO
afgenomen
worden
Lokale
Log
Buffer
[Disk]
Lokale
opslag
voor
applicatie-logberichten
bij
onbeschikbaarheid
logserver
(max
72
uur
retentie)
LDV
Logboek
Logboek
Dataverwerkingen
-
logging
van
dataverwerkingen
conform
LDV-standaard
Haalt
berichtrecords
op
[Digikoppeling
REST
API
via
FSC]
Logt
dataverwerkingen
[OTLP]
Logt
dataverwerkingen
[OTLP]
Gebruikt
Leest/schrijft
cache
Haalt
berichtrecords
op
Logt
verwerkingen
Logt
applicatie-events
Stuurt
bericht-events
door
Buffert
applicatie-logberichten
lokaal
bij
uitval
logserver
[Disk
I/O]
Stuurt
bericht-events
door
[CloudEvents
webhook]
Legend
▯
system
▯
container
▯
component
▯
container boundary
Berichtenlijst - Berichtenlijst API - Components
Componenten binnen de Berichtenlijst API
Berichtenlijst - Berichtenlijst API - Components
Berichtenlijst - Berichtenlijst API - Components
Berichtenlijst API
[container]
Berichtenlijst
API
[JAX-RS
Resource]
REST
endpoints
voor
berichtenlijst
en
zoeken
BerichtenlijstService
[CDI
Bean]
Aggregeert
en
cachet
berichtrecords
Cache
[Caffeine]
In-memory
cache
voor
berichtrecords
(60s
TTL)
MagazijnClient
[REST
Client]
REST
client
naar
decentrale
berichtenmagazijnen
LDV
Logger
[OpenTelemetry]
Logt
dataverwerkingen
conform
LDV-standaard
Applicatie
Logger
[SLF4J
/
Logback]
Applicatie-logging
(foutmeldingen,
audit);
buffert
lokaal
bij
uitval
logserver
(max
72
uur)
EventForwarder
[CloudEvents
/
REST
Client]
Stuurt
bericht-events
door
naar
Notificatie
Service
Notificatie
Service
Multi-channel
notificatiebezorging
via
e-mail,
SMS
en
app
(MoZa)
Decentraal
Berichtenmagazijn
Berichten
opslaan
en
ophalen
-
kan
door
de
organisatie
zelf
gehost
of
bij
BBO
afgenomen
worden
Lokale
Log
Buffer
[Disk]
Lokale
opslag
voor
applicatie-logberichten
bij
onbeschikbaarheid
logserver
(max
72
uur
retentie)
LDV
Logboek
Logboek
Dataverwerkingen
-
logging
van
dataverwerkingen
conform
LDV-standaard
Haalt
berichtrecords
op
[Digikoppeling
REST
API
via
FSC]
Logt
dataverwerkingen
[OTLP]
Logt
dataverwerkingen
[OTLP]
Gebruikt
Leest/schrijft
cache
Haalt
berichtrecords
op
Logt
verwerkingen
Logt
applicatie-events
Stuurt
bericht-events
door
Buffert
applicatie-logberichten
lokaal
bij
uitval
logserver
[Disk
I/O]
Stuurt
bericht-events
door
[CloudEvents
webhook]
Legend
▯
system
▯
container
▯
component
▯
container boundary
Berichtenlijst - Berichtenlijst API - Components [
svg
|
png
|
puml
]