Federatief Berichtenstelsel
master
master
v
0.0.0
Berichtenlijst
Aggregeert berichtrecords uit alle aangesloten magazijnen
Info
Context views
Container views
Component views
Dependencies
Berichtenlijst - Containers
Berichtenlijst - Containers
Berichtenlijst
[system]
Lokale
Log
Buffer
[Disk]
Lokale
opslag
voor
applicatie-logberichten
bij
onbeschikbaarheid
logserver
(max
72
uur
retentie)
Berichtenlijst
API
[Quarkus
/
Kotlin]
REST
API
voor
geaggregeerde
berichtrecords
Notificatie
Service
Multi-channel
notificatiebezorging
via
e-mail,
SMS
en
app
(MoZa)
Decentraal
Berichtenmagazijn
Berichten
opslaan
en
ophalen
-
kan
door
de
organisatie
zelf
gehost
of
bij
BBO
afgenomen
worden
BBO
API
Centrale
API
voor
burgers
en
ondernemers
-
routeert
naar
berichtenlijst
en
magazijnen
LDV
Logboek
Logboek
Dataverwerkingen
-
logging
van
dataverwerkingen
conform
LDV-standaard
Stuurt
bericht-events
door
[CloudEvents
webhook]
Meldt
berichten
aan
[REST
API]
Berichten
en
bijlagen
ophalen,
verwijderen
[REST
API]
Haalt
berichtrecords
op
[Digikoppeling
REST
API
via
FSC]
Logt
dataverwerkingen
[OTLP]
Logt
dataverwerkingen
[OTLP]
Buffert
applicatie-logberichten
lokaal
bij
uitval
logserver
[Disk
I/O]
Berichtenlijst,
mappen,
zoeken
[REST
API]
Legend
▯
system
▯
container
▯
system boundary
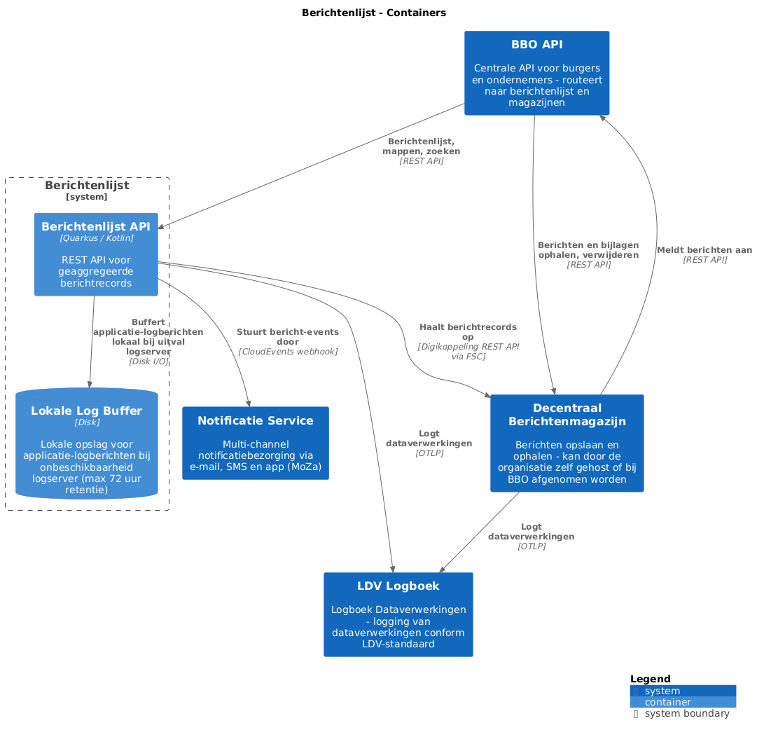
Berichtenlijst - Containers
Containers binnen de Berichtenlijst
Berichtenlijst - Containers
Berichtenlijst - Containers
Berichtenlijst
[system]
Lokale
Log
Buffer
[Disk]
Lokale
opslag
voor
applicatie-logberichten
bij
onbeschikbaarheid
logserver
(max
72
uur
retentie)
Berichtenlijst
API
[Quarkus
/
Kotlin]
REST
API
voor
geaggregeerde
berichtrecords
Notificatie
Service
Multi-channel
notificatiebezorging
via
e-mail,
SMS
en
app
(MoZa)
Decentraal
Berichtenmagazijn
Berichten
opslaan
en
ophalen
-
kan
door
de
organisatie
zelf
gehost
of
bij
BBO
afgenomen
worden
BBO
API
Centrale
API
voor
burgers
en
ondernemers
-
routeert
naar
berichtenlijst
en
magazijnen
LDV
Logboek
Logboek
Dataverwerkingen
-
logging
van
dataverwerkingen
conform
LDV-standaard
Stuurt
bericht-events
door
[CloudEvents
webhook]
Meldt
berichten
aan
[REST
API]
Berichten
en
bijlagen
ophalen,
verwijderen
[REST
API]
Haalt
berichtrecords
op
[Digikoppeling
REST
API
via
FSC]
Logt
dataverwerkingen
[OTLP]
Logt
dataverwerkingen
[OTLP]
Buffert
applicatie-logberichten
lokaal
bij
uitval
logserver
[Disk
I/O]
Berichtenlijst,
mappen,
zoeken
[REST
API]
Legend
▯
system
▯
container
▯
system boundary
Berichtenlijst - Containers [
svg
|
png
|
puml
]