Federatief Berichtenstelsel
master
master
v
0.0.0
Decentraal Berichtenmagazijn
Berichten opslaan en ophalen - kan door de organisatie zelf gehost of bij BBO afgenomen worden
Info
Context views
Container views
Component views
Dependencies
Admin Dashboard
Berichtenmagazijn API
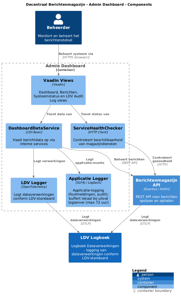
Decentraal Berichtenmagazijn - Admin Dashboard - Components
Decentraal Berichtenmagazijn - Admin Dashboard - Components
Admin Dashboard
[container]
Vaadin
Views
[Vaadin]
Dashboard,
Berichten,
Systeemstatus
en
LDV
Audit
Log
views
DashboardDataService
[CDI
Bean]
Haalt
berichtdata
op
via
interne
services
ServiceHealthChecker
[HTTP
Client]
Controleert
beschikbaarheid
van
magazijndiensten
LDV
Logger
[OpenTelemetry]
Logt
dataverwerkingen
conform
LDV-standaard
Applicatie
Logger
[SLF4J
/
Logback]
Applicatie-logging
(foutmeldingen,
audit);
buffert
lokaal
bij
uitval
logserver
(max
72
uur)
Beheerder
Monitort
en
beheert
het
berichtenstelsel
Berichtenmagazijn
API
[Quarkus
/
Kotlin]
REST
API
voor
berichten
opslaan
en
ophalen
LDV
Logboek
Logboek
Dataverwerkingen
-
logging
van
dataverwerkingen
conform
LDV-standaard
Logt
dataverwerkingen
[OTLP]
Logt
dataverwerkingen
[OTLP]
Toont
data
van
Toont
status
van
Logt
verwerkingen
Logt
applicatie-events
Beheert
berichten
[REST
API]
Controleert
gezondheid
[HTTP]
Beheert
systeem
via
[HTTPS
(browser)]
Legend
▯
person
▯
system
▯
container
▯
component
▯
container boundary
Decentraal Berichtenmagazijn - Admin Dashboard - Components
Componenten binnen het Admin Dashboard
Decentraal Berichtenmagazijn - Admin Dashboard - Components
Decentraal Berichtenmagazijn - Admin Dashboard - Components
Admin Dashboard
[container]
Vaadin
Views
[Vaadin]
Dashboard,
Berichten,
Systeemstatus
en
LDV
Audit
Log
views
DashboardDataService
[CDI
Bean]
Haalt
berichtdata
op
via
interne
services
ServiceHealthChecker
[HTTP
Client]
Controleert
beschikbaarheid
van
magazijndiensten
LDV
Logger
[OpenTelemetry]
Logt
dataverwerkingen
conform
LDV-standaard
Applicatie
Logger
[SLF4J
/
Logback]
Applicatie-logging
(foutmeldingen,
audit);
buffert
lokaal
bij
uitval
logserver
(max
72
uur)
Beheerder
Monitort
en
beheert
het
berichtenstelsel
Berichtenmagazijn
API
[Quarkus
/
Kotlin]
REST
API
voor
berichten
opslaan
en
ophalen
LDV
Logboek
Logboek
Dataverwerkingen
-
logging
van
dataverwerkingen
conform
LDV-standaard
Logt
dataverwerkingen
[OTLP]
Logt
dataverwerkingen
[OTLP]
Toont
data
van
Toont
status
van
Logt
verwerkingen
Logt
applicatie-events
Beheert
berichten
[REST
API]
Controleert
gezondheid
[HTTP]
Beheert
systeem
via
[HTTPS
(browser)]
Legend
▯
person
▯
system
▯
container
▯
component
▯
container boundary
Decentraal Berichtenmagazijn - Admin Dashboard - Components [
svg
|
png
|
puml
]