Federatief Berichtenstelsel
master
master
v
0.0.0
Decentraal Berichtenmagazijn
Berichten opslaan en ophalen - kan door de organisatie zelf gehost of bij BBO afgenomen worden
Info
Context views
Container views
Component views
Dependencies
Admin Dashboard
Berichtenmagazijn API
Decentraal Berichtenmagazijn - Berichtenmagazijn API - Components
Decentraal Berichtenmagazijn - Berichtenmagazijn API - Components
Berichtenmagazijn API
[container]
Berichtenmagazijn
REST
API
[JAX-RS
Resource]
REST
endpoints
voor
berichten
en
bijlagen
CircuitBreaker
[MicroProfile
Fault
Tolerance]
Weigert
schrijfoperaties
wanneer
RPO=0
niet
gegarandeerd
kan
worden
(PostgreSQL,
MinIO
of
Kafka
onbeschikbaar)
BerichtService
[CDI
Bean]
Berichtlevenscyclus:
aanmaken,
ophalen,
bijwerken,
verwijderen
ValidatieService
[CDI
Bean]
Valideert
inkomende
berichten
en
bijlagen
op
structuur,
formaat
en
inhoud
AutorisatieService
[CDI
Bean]
Verifieert
autorisatie
via
AuthZEN/FTV
(fail-closed)
ObjectStorageService
[MinIO
SDK]
Berichtinhoud
en
bijlagen
opslaan/ophalen
BerichtRepository
[Panache
ORM]
Persistentie
van
berichten
en
bijlagen
LDV
Logger
[OpenTelemetry]
Logt
dataverwerkingen
conform
LDV-standaard
Applicatie
Logger
[SLF4J
/
Logback]
Applicatie-logging
(foutmeldingen,
audit);
buffert
lokaal
bij
uitval
logserver
(max
72
uur)
AuthZEN
/
FTV
Federatieve
Toegangsverlening
-
autorisatie
van
verzoeken
Organisatie
A
Deelnemende
overheidsorganisatie
-
host
zelf
een
decentraal
magazijn
Organisatie
B
Deelnemende
overheidsorganisatie
-
neemt
een
decentraal
magazijn
af
bij
BBO
Lokale
Log
Buffer
[Disk]
Lokale
opslag
voor
applicatie-logberichten
bij
onbeschikbaarheid
logserver
(max
72
uur
retentie)
PostgreSQL
[PostgreSQL
16]
Berichtmetadata
(transactioneel,
0
berichtverlies)
MinIO
[MinIO]
Berichtinhoud
en
bijlagen
LDV
Logboek
Logboek
Dataverwerkingen
-
logging
van
dataverwerkingen
conform
LDV-standaard
Evalueert
access
request
[AuthZEN
REST
API]
Logt
dataverwerkingen
[OTLP]
Schrijfoperaties
via
Delegeert
naar
(als
circuit
closed)
Verifieert
autorisatie
Valideert
bericht
Leest/schrijft
Slaat
inhoud
op
Logt
verwerkingen
Logt
applicatie-events
Logt
circuit
state
changes
Leest/schrijft
metadata
[JDBC]
Slaat
inhoud
en
bijlagen
op
[S3
REST
API]
Buffert
applicatie-logberichten
lokaal
bij
uitval
logserver
[Disk
I/O]
Verstuurt
en
ontvangt
berichten
[Digikoppeling
REST
API
via
FSC]
Verstuurt
en
ontvangt
berichten
[Digikoppeling
REST
API
via
FSC]
Legend
▯
system
▯
container
▯
component
▯
container boundary
Decentraal Berichtenmagazijn - Berichtenmagazijn API - Components
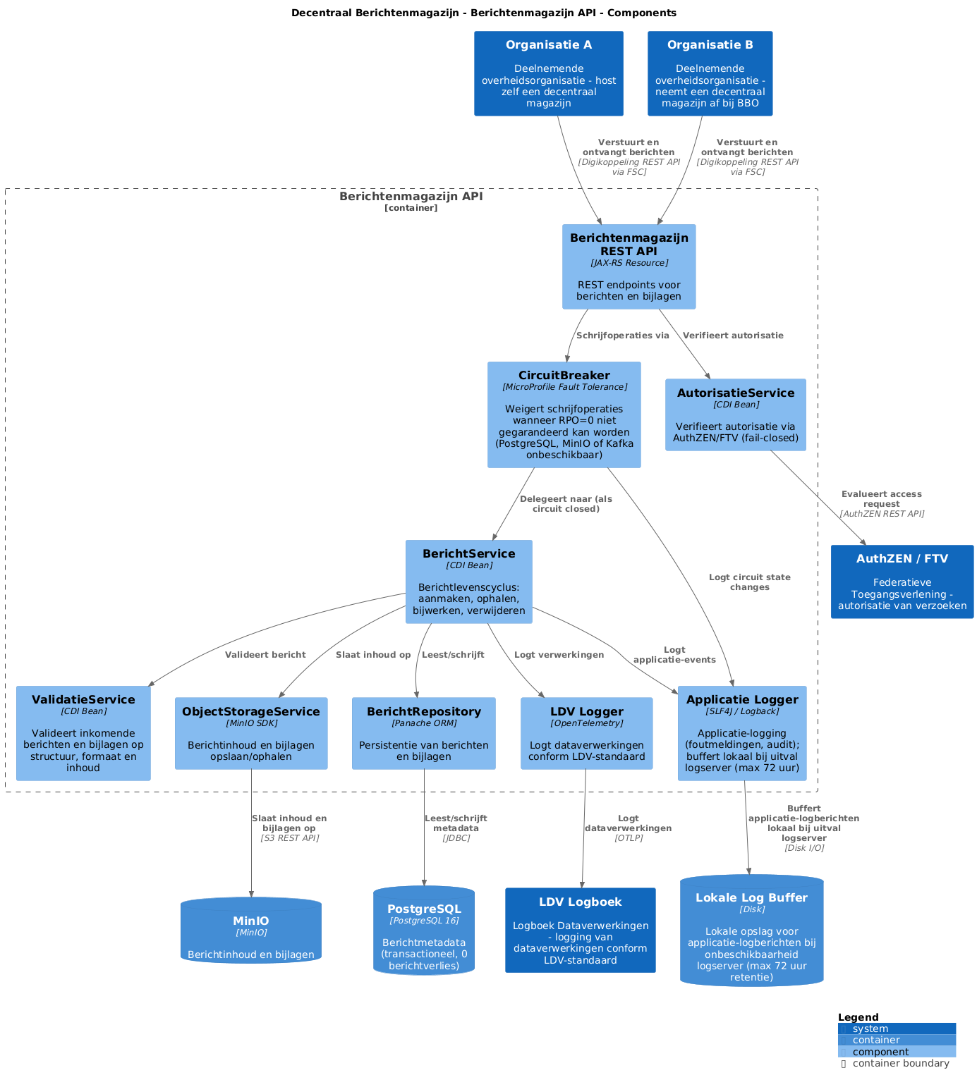
Componenten binnen de Berichtenmagazijn API
Decentraal Berichtenmagazijn - Berichtenmagazijn API - Components
Decentraal Berichtenmagazijn - Berichtenmagazijn API - Components
Berichtenmagazijn API
[container]
Berichtenmagazijn
REST
API
[JAX-RS
Resource]
REST
endpoints
voor
berichten
en
bijlagen
CircuitBreaker
[MicroProfile
Fault
Tolerance]
Weigert
schrijfoperaties
wanneer
RPO=0
niet
gegarandeerd
kan
worden
(PostgreSQL,
MinIO
of
Kafka
onbeschikbaar)
BerichtService
[CDI
Bean]
Berichtlevenscyclus:
aanmaken,
ophalen,
bijwerken,
verwijderen
ValidatieService
[CDI
Bean]
Valideert
inkomende
berichten
en
bijlagen
op
structuur,
formaat
en
inhoud
AutorisatieService
[CDI
Bean]
Verifieert
autorisatie
via
AuthZEN/FTV
(fail-closed)
ObjectStorageService
[MinIO
SDK]
Berichtinhoud
en
bijlagen
opslaan/ophalen
BerichtRepository
[Panache
ORM]
Persistentie
van
berichten
en
bijlagen
LDV
Logger
[OpenTelemetry]
Logt
dataverwerkingen
conform
LDV-standaard
Applicatie
Logger
[SLF4J
/
Logback]
Applicatie-logging
(foutmeldingen,
audit);
buffert
lokaal
bij
uitval
logserver
(max
72
uur)
AuthZEN
/
FTV
Federatieve
Toegangsverlening
-
autorisatie
van
verzoeken
Organisatie
A
Deelnemende
overheidsorganisatie
-
host
zelf
een
decentraal
magazijn
Organisatie
B
Deelnemende
overheidsorganisatie
-
neemt
een
decentraal
magazijn
af
bij
BBO
Lokale
Log
Buffer
[Disk]
Lokale
opslag
voor
applicatie-logberichten
bij
onbeschikbaarheid
logserver
(max
72
uur
retentie)
PostgreSQL
[PostgreSQL
16]
Berichtmetadata
(transactioneel,
0
berichtverlies)
MinIO
[MinIO]
Berichtinhoud
en
bijlagen
LDV
Logboek
Logboek
Dataverwerkingen
-
logging
van
dataverwerkingen
conform
LDV-standaard
Evalueert
access
request
[AuthZEN
REST
API]
Logt
dataverwerkingen
[OTLP]
Schrijfoperaties
via
Delegeert
naar
(als
circuit
closed)
Verifieert
autorisatie
Valideert
bericht
Leest/schrijft
Slaat
inhoud
op
Logt
verwerkingen
Logt
applicatie-events
Logt
circuit
state
changes
Leest/schrijft
metadata
[JDBC]
Slaat
inhoud
en
bijlagen
op
[S3
REST
API]
Buffert
applicatie-logberichten
lokaal
bij
uitval
logserver
[Disk
I/O]
Verstuurt
en
ontvangt
berichten
[Digikoppeling
REST
API
via
FSC]
Verstuurt
en
ontvangt
berichten
[Digikoppeling
REST
API
via
FSC]
Legend
▯
system
▯
container
▯
component
▯
container boundary
Decentraal Berichtenmagazijn - Berichtenmagazijn API - Components [
svg
|
png
|
puml
]